Dreadnought
UX & UI DESIGN


Duration: 2016 - 2017
Developer(s):YAGER
Genre(s): Combat flight simulation
Tool(s):Unreal Engine 4
Platform(s): PlayStation 4, Microsoft Windows
Position: UX/UI Designer
Main responsibilities:
- UX&UI Design:
- User flow, Wireframe,
- Visual guideline, UI Art, Motion graphic,
- Unreal Engine 4 Implementation

Introduction:
Dreadnought puts the player in command of massive capital ships for tactical, team-based warfare in space and across the skies of different planets. Experience points are earned with every battle and can be used to upgrade the spaceships. As a game designer and product owner representative, my core responsibilities were to design and implement game features as well as to drive forward and communicate the overall vision of the game.
Some work examples
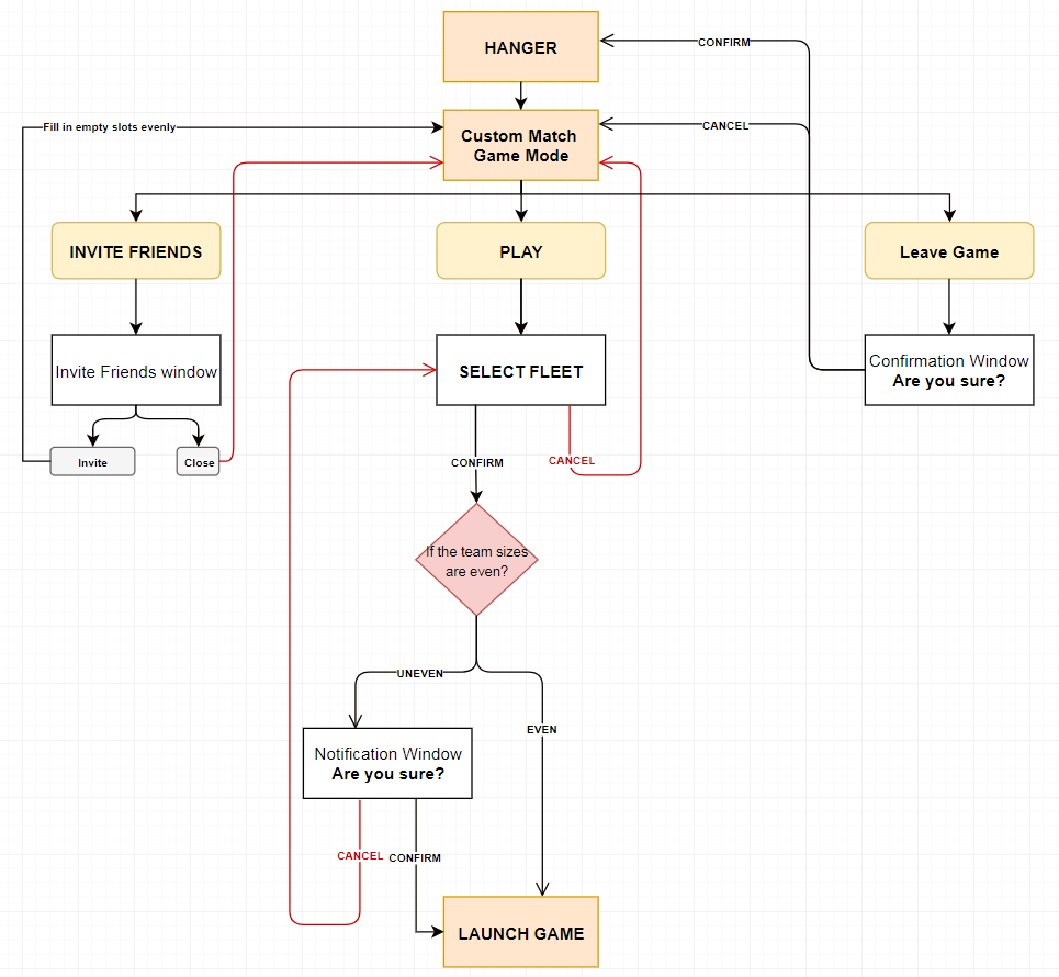
Lobby Flow & Wireframes




Tutorial UI Design










In game UI Design & UI Styleguide
















Thanks for reading!

