War Robots: Frontiers
UX & UI DESIGN


Position: Director of UX & UI
Project: War Robots: Frontiers
Duration: 2024 - 2025
Platform(s): PS4&5, Xbox One, Xbox Series X|S, PC
Tool(s): Unreal Engine 5, Figma
Team: UX/UI Designers & Artists (Roma Leontyev, Dmitriy Solonets, Aleksei Kovalev, Andrey Gonchar, Alexey Eremin); Animators (Fedor Novoselov, Maria Alaeva); Tech UI (Aleksey Zavada)

Introduction:
War Robots: Frontiers is a free-to-play, online multiplayer PvP mech shooter emphasizing competitive balance and long-term engagement.
As Director of UX & UI, I led the end-to-end player experience redesign, focusing on onboarding, accessibility, social features, monetization, and cross-platform usability to drive retention in a live-service title.
Challenge
How Might We Overhaul a Complex Meta UX for Cross-Platform Success?
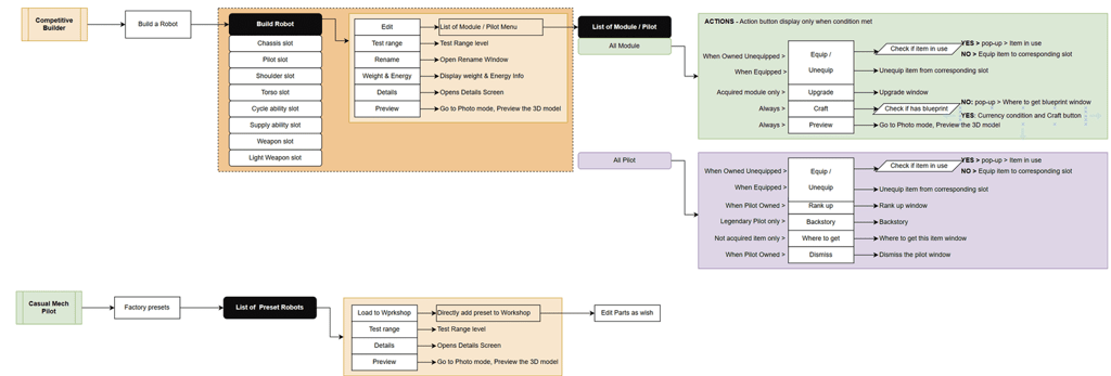
Nine months pre-launch, user research revealed critical risks in the five-year-old Meta UX (progression and customization system). High cognitive load from non-linear robot assembly flows caused frustration and early drop-off, while inconsistent visuals eroded brand cohesion across PC and console.
Key pain points:
Non-Linear Flows: Dense builder process led to decision paralysis and 30%+ abandonment in onboarding.
Platform Fragmentation: Input-agnostic design lacking, hindering controller (console) and keyboard/mouse (PC) efficiency.
Metrics: Elevated frustration scores; disjointed IA impacting retention.








Approach
Data-Informed Simplification and Scalability
I drove a rapid diagnostic-to-validation sprint, prioritizing linear interactions and a unified design system to reduce load while ensuring cross-platform harmony.
Diagnosis & Core Redesign: Analyzed playtest data to pinpoint builder flow as the bottleneck. Introduced linear progression: sequential assembly steps to guide users intuitively.
Cross-Platform Guidelines: Created input-agnostic prototypes supporting focus-based nav for controllers and precise selection for PC.
Team Alignment: Led workshops educating devs, artists, and engineers on UX principles, fostering user-centric collaboration.
Iteration Cycle: Guerrilla tests with internal teams refined prototypes pre-production.












Key Deliverables
Proto-Personas & Journeys: "Casual Mech Pilot" (seeks quick wins) vs. "Competitive Builder" (deep customization).


Wireframes & Prototypes: Low-fi sketches evolved to interactive Figma prototypes for builder overhaul. Emphasized modular components for scalability.








Design System in Figma: Comprehensive library with sci-fi-themed components, styles, and guidelines. Standardized handoffs, reducing rework by 40%.
















Interaction Guidelines: Documented focus nav for consoles; validated via playtests


Results
The redesign launched successfully across platforms, transforming Meta UX into a retention engine:
Usability Gains: Linear flows cut onboarding abandonment by 25%; frustration scores dropped 35%.
Launch Impact: Seamless cross-play debut; clearer data streams informed post-launch roadmaps, boosting DAU by 18% in beta.
Team Efficiency: Design system accelerated iterations, cutting technical debt and enabling live-service scaling.








Soft-launched in March 2025; ongoing analytics guide feature prioritization.


Data-Informed Product Strategy:
Post-launch, the Director Group utilized the clearer data streams from the streamlined system to inform both short-term (bug/issue fixing) and long-term roadmaps focused on user retention and new feature development, ensuring the product's continued growth as a live service.
Next Steps:
AI-driven personalization for builder recommendations.
Thanks for reading!



